想要打造個人品牌卻不知道如何下手嗎? 聽聽鋼鐵V的分享,來自CMX人物小聚心得分享

會知道 Vicky 也是2018年某天無意間在網路看見一篇文章「職場大哉問:進大公司還是小公司?(上篇:載浮載沉的職涯人生)」,後續在 xchange 的活動看到本尊的身影,才開始陸續關注 Vicky 的 medium。
5月份 CMX 人物小聚的主講者是 CMX的當家花旦 Vicky 《鋼鐵 “V” 走闖職場(薇琪徐)》,通常在票開賣的不久,票都是被秒殺的狀態,這次果然一樣,只能等待有人忘記繳費,將票釋出,因此空閒的時候,都是一直滑著活動通的頁面,期待有緣的人相贈,終於在5/24 00:19 的時候搶到的最後一張票,得以進入這個神聖的殿堂XD
切入重點,這次活動筆記,第一次嘗試著用心智圖來做,分享給大家,期待這個習慣可以持續維持,就是要「刻意練習」~

分享活動中,對幾個議題特別有感,也都是自己目前正在摸索學習的方向:
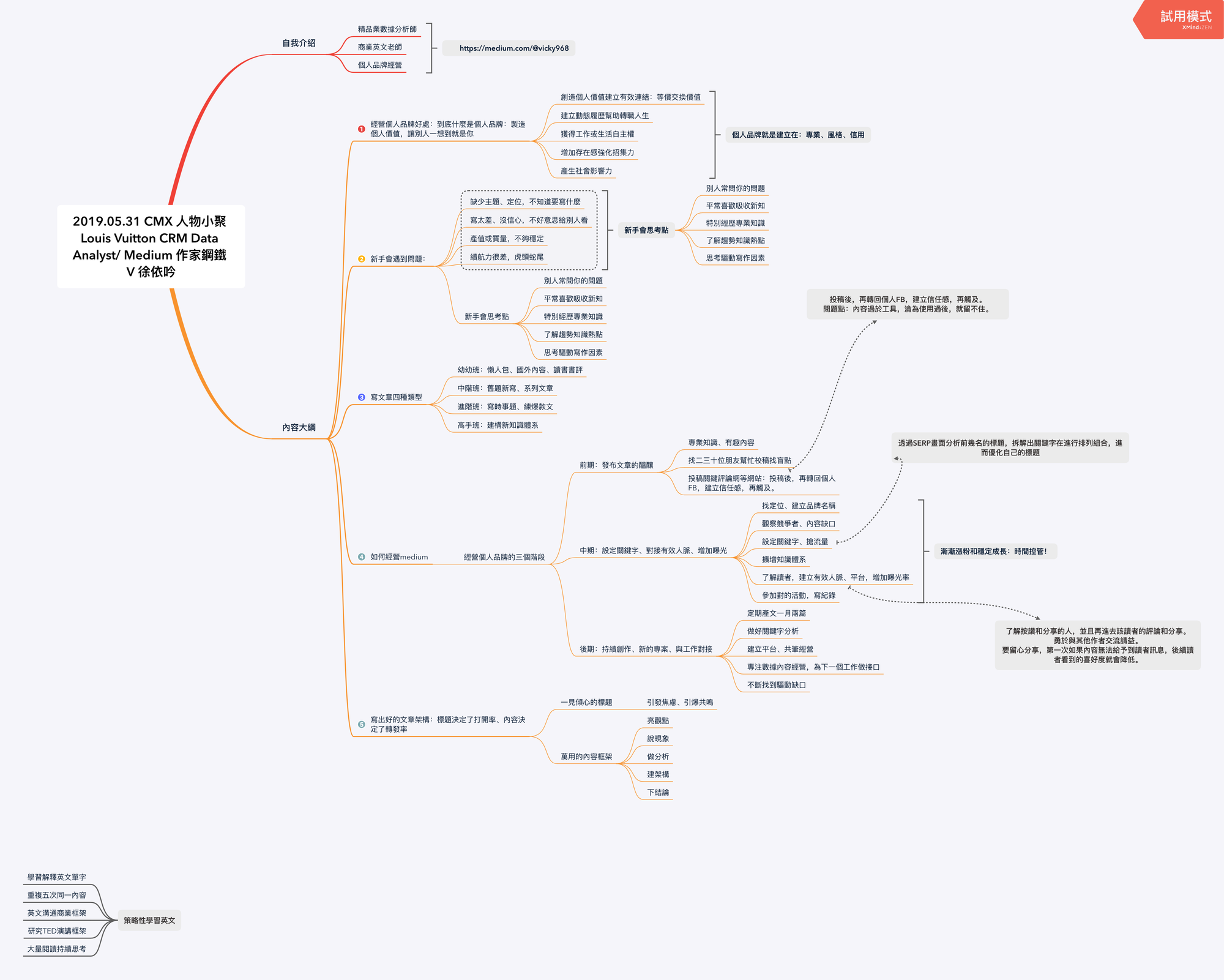
1.個人品牌是什麼?為什麼要經營個人品牌?
會有這樣的感覺是開始在雨傘產業做了很長一段時間後,要轉換跑道時,遇到困境,當我褪去了公司的名片後,別人還認識我嗎?別人知道我有什麼能力嗎?這些東西就是要靠平時經營個人品牌慢慢累積地,永遠存在自己身上,但公司給予的名片職稱只是一時的,當別人想到什麼樣的事情,第一個想到你,那你的個人品牌其實就是開始慢慢發酵了。
延伸閱讀:
游舒帆-gipi的「善用平台,強化個人發展」、GiGi,兩個 G 都要大寫的品牌人的「比起個人品牌,真正該好好經營的是「職場品牌」」
note:自己一定要先有專業能力,取得信任,有個人特色,到對的渠道曝光~
2.新手常遇到的問題:缺乏主題、沒有定位、寫太差、沒有信心、不夠穩定、續航力差
這邊想透過范冰的成長駭客一書的策略來分享,范冰將成長駭客的一些概念應用在出版這本書的上面。
*書名標題:透過搜爬抓取各大書店排行榜的書籍名稱,去了解目前市場讀者的喜好,譬如可以了解到是心靈、職場、工具書等等方向。
這一部分,也可以從 Google 的 SEO(搜尋引擎優化)來聊,透過關鍵字的研究,我們得知使用者習慣搜尋字詞是什麼和搜尋熱度,可以得知使用者的問題點想知道的資訊是什麼,進而知道要做什麼樣的內容規劃撰寫,使用google trend 是一種方式,也可以透過 google的建議,如下圖:



文章使用的平台可以很多元,但更要考慮到流量的渠道,medium 是一種,自己架設 wordpress 網站也是一種,當然還有其他平台也可以用,簡單比較一下這兩者。
網域:medium 是使用子目錄(以前可以自訂網域,現在不行),自架wp網站可以用自己買的網域,好處是剛經營起步,medium可以靠原本medium 主網域的權重高來幫助 SEO,相較下自己買的網域要自己重新慢慢養,但 medium 網域你帶不走,一但 medium 怎麼了,可能就歸零膏了。
SEO 修改自由度:相較WP於, medium 平台僅能開放欄位只有標題、描述等,所以更要注意關鍵字的搜尋結果頁面前十名的網頁標題和描述,幫助我們更優化自己的設定。
*內容架構:去分析排行榜書籍的目錄架構和頁面配置。
每700字必插入圖表和數據或截圖
結論需配合基礎公式和推論依據
保留人名、術語、專有名詞
便於掃讀的小標題和列表架構
箴言式的智慧小句
參考連結、援引資料
當然我們如果不是要出書,我們還是可以借鏡,一樣透過觀察搜尋結果頁面,可以去分析前十名的網頁文案內容架構,SEO 不單單只看網站的搜尋引擎友好度也會看使用者的表現行為,抑或是去看各大內容型網站的熱門文章,多看幾篇,或許可以找出一些些豬隻馬跡。
其實我自己大概在2017年就開立了medium,但寫了兩三篇就沒繼續寫了,一來是不知道自己要寫什麼,二來是根本沒人看,就停擺了,然後在今年初想自己好好把一些經歷和想法,分享給更多人看,就做了一個WP網站,也想透過更多方式來導流,因此又回歸 medium 行列,但最近就碰到要區分內容嗎?在昨晚聽到致賢的分享(大家快follow),短文medium、長文blog,的確是一個不錯的方式,接下來我會著手來調整看看。
從五月份才開始陸陸續續在寫一些文章,也很擔心自己寫得很爛,但 Vicky 的一句話「勿以事小而不為」,Just do it~希望持續可以寫出令大家喜歡且有幫助的文章。雖然現在還沒有什麼人知道和追蹤,但致賢說
「文章是寫給刊登後,所有未來會讀到的朋友們看的。」
文章就彷彿可以穿越時空去幫助到人,你永遠不知道哪天,有人就看到你的文章,而真的幫助到了對方,還有一個重點,我相信,願意寫文章的人,都是真的喜歡幫助別人,致所有的創作者,謝謝你們。
最後想業配一下,歡迎有興趣的大家,也可以收看我的 medium,幫我拍拍手,乾蝦,摟辣。
插播:為了怕太多人點進來,看到排版視覺太失望,今天花整天設計了 Publications,希望大家會喜歡,也歡迎給我回饋。
補充:為什麼是雨傘男孩?歡迎 google 「雨傘男孩」,第一個就知道了 。
相關文章: